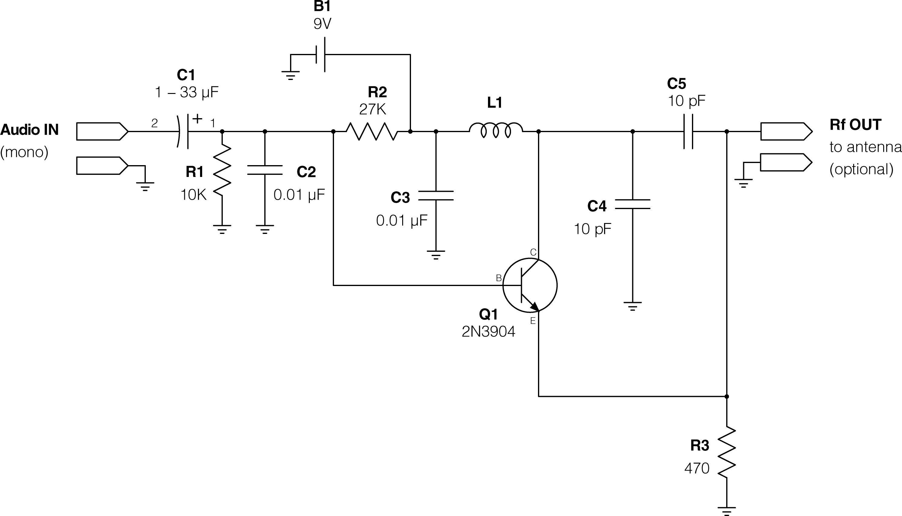
Najprostszy nadajnik FM
Lista komponentów:
- 27K ohm
- 10K ohm
- 470 ohm
- 2SC2001 lub zmiennik NPN np. BC639
- 1 μF
- 10 pF
- 0.01 μF
- trimmer cap 20pF
- drut miedzieny ∅ 1 mm
Dobrze jeszcze mieć mono jacka i śrubę do nakręcenia cewki Projekt nie należy do najlegalniejszych, więc jedynie eksperymenty czy, jak autor podaje, "sztuka". Można by przenieść tę konstrukcje na pasmo amatorskie. Ogólnie zasięg wynosi około 100 metrów w prostej linii, w budynku maks 10 metrów.
